Border Gateway Protocol
En telecomunicaciones, el protocolo de puerta de enlace de frontera o BGP (del inglés Border Gateway Protocol)[1] es un protocolo mediante el cual se intercambia información de encaminamiento entre sistemas autónomos. Por ejemplo, los proveedores de servicio registrados en Internet suelen componerse de varios sistemas autónomos y para este caso es necesario un protocolo como BGP.
| Familia de protocolos TCP/IP |
|---|
| Capa de aplicación |
| Capa de transporte |
| Capa de internet |
| Capa de enlace |
| Mecanismos de transición IPv6 |

Entre los sistemas autónomos de los ISP se intercambian sus tablas de rutas a través del protocolo BGP. Este intercambio de información de encaminamiento se hace entre los routers externos de cada sistema autónomo, los cuales deben ser compatibles con BGP. Se trata del protocolo más utilizado para redes con intención de configurar un protocolo de puerta de enlace exterior (Exterior Gateway Protocol).
La forma de configurar y delimitar la información que contiene e intercambia el protocolo BGP es creando lo que se conoce como sistema autónomo o AS. Cada uno tendrá conexiones o sesiones internas (iBGP), así como sesiones externas (eBGP).
El protocolo de puerta de enlace de frontera (BGP) es un ejemplo de protocolo de puerta de enlace exterior (EGP). BGP intercambia información de encaminamiento entre sistemas autónomos a la vez que garantiza una elección de rutas libres de bucles. Es el protocolo principal de publicación de rutas utilizado por las compañías más importantes de ISP en Internet. BGP4 es la primera versión que admite encaminamiento entre dominios sin clase (CIDR) y agregado de rutas. A diferencia de los protocolos de puerta de enlace internos (IGP), como RIP, OSPF y EIGRP, no usa métricas como número de saltos, ancho de banda o retardo. En cambio, BGP toma decisiones de encaminamiento basándose en políticas de la red, o reglas que utilizan varios atributos de ruta BGP.
Introducción
BGP juega un papel crítico en las comunicaciones en Internet.[2][3][4][5][6][7] Facilita el intercambio de información sobre redes IP y la comunicación entre sistemas autónomos (AS). Por tanto, BGP es un protocolo interdominio (entre sistemas autónomos) e intradominio (dentro del mismo sistema autónomo).
El protocolo BGP se utiliza para intercambiar información mediante el establecimiento de una sesión de comunicación entre los enrutadores de frontera de los sistemas autónomos. Para conseguir una entrega fiable de la información, se hace uso de una sesión de comunicación basada en TCP en el puerto número 179. Esta sesión debe mantenerse activa debido a que ambos extremos de la comunicación periódicamente se intercambian y actualizan información. Al principio, cada router envía al vecino toda su información de encaminamiento y después únicamente se enviarán las nuevas rutas, las actualizaciones o la eliminación de rutas transmitidas con anterioridad. Además periódicamente se envían mensajes para garantizar la conectividad.
Cuando una conexión TCP se interrumpe por alguna razón, cada extremo de la comunicación está obligado a dejar de utilizar la información que ha recibido del otro extremo. En otras palabras, la sesión TCP sirve como un enlace virtual entre dos sistemas autónomos vecinos, y cuando hay una falta de intercambio de comunicación indica que el enlace virtual se ha caído. Cabe destacar que esa unión virtual tendrá más de un enlace físico que conecte a los dos enrutadores frontera, pero si una conexión virtual se cae no indica necesariamente que la conexión física se haya caído.
Desde el punto de vista de su topología, se puede considerar como un gráfico de conexión de sistemas autónomos conectados mediante enlaces virtuales. En la figura a continuación se pueden ver cuatro sistemas autónomos llamados AS1, AS2, AS3 y AS4 conectados por enlaces virtuales. Es decir, que mantienen sesiones BGP sobre TCP para la comunicación entre los sistemas autónomos. Cada sistema autónomo contiene una o más redes que se identificaron como N1, N2 y N3 en AS1, y así sucesivamente. Simplemente observando la figura se puede mostrar que existe más de una ruta posible entre dos sistemas autónomos determinados. Como también es posible tener uno o más de un router de borde en el mismo sistema autónomo.
Para la puesta en funcionamiento de la red anterior se debe proveer de un mecanismo de intercambio de rutas que permita comunicar correctamente ambos sistemas. El protocolo BGP utiliza el protocolo de vector de caminos, en inglés: Path vector protocol para el intercambio de información de encaminamiento en la red. Se transmite una lista con identificación de los AS por los que pasa el anuncio. De esa manera se conseguirá saber cómo llegar a cualquier dirección del prefijo propagado así como estar preparado para cursar tráfico para cualquier dirección del prefijo.

Antes de enunciar la mecánica de selección de rutas se deben introducir las dos formas de proceder cuando se cuenta con un escenario en el que implantar BGP. Se debe distinguir entre BGP externo (eBGP) y BGP interno (iBGP) en función de si la información se intercambia dentro de un AS o entre dos AS. Se puede observar en la figura anterior que el sistema autónomo AS1 debe propagar tres prefijos IP (N1, N2 y N3) para que sean alcanzables desde los equipos de otros sistemas autónomos. Además, estas tres redes deberán establecer cierta política de decisión de rutas hacia otros sistemas autónomos. IBGP conforma una topología virtual mallada de modo que todos los enrutadores de un sistema autónomo se encuentren conectados para que el intercambio de rutas sea directo desde el router al que le llega el anuncio hacia todos los de su sistema autónomo.
Operación
Los vecinos BGP, llamados pares, se establecen mediante configuración manual entre enrutadores para crear una sesión TCP en el puerto 179. Un altavoz BGP envía mensajes de 19 bytes cada 30 segundos (valor predeterminado del protocolo, sintonizable) para mantener la conexión. [5] Entre los protocolos de enrutamiento, BGP es único en el uso de TCP como protocolo de transporte.
Cuando BGP se ejecuta entre dos pares en el mismo sistema autónomo (AS), se conoce como BGP interno (iBGP o Protocolo de puerta de enlace de frontera interior). Cuando se ejecuta entre diferentes sistemas autónomos, se denomina External BGP (eBGP o Exterior Border Gateway Protocol). Los enrutadores en el límite de un AS que intercambian información con otro AS se denominan enrutadores de borde o simplemente pares eBGP y generalmente se conectan directamente, mientras que los pares iBGP se pueden interconectar a través de otros enrutadores intermedios. Otras topologías de implementación también son posibles, como ejecutar el emparejamiento eBGP dentro de un túnel VPN, lo que permite que dos sitios remotos intercambien información de enrutamiento de manera segura y aislada.
La principal diferencia entre el emparejamiento iBGP y eBGP está en la forma en que las rutas que se recibieron de un par se propagan normalmente de forma predeterminada a otros pares:
Las nuevas rutas aprendidas de un par eBGP se vuelven a anunciar a todos los pares iBGP y eBGP. Las nuevas rutas aprendidas de un par iBGP se vuelven a anunciar solo a todos los pares eBGP. Estas reglas de propagación de rutas requieren efectivamente que todos los pares iBGP dentro de un AS estén interconectados en una malla completa con sesiones iBGP.
La forma en que se propagan las rutas se puede controlar en detalle a través del mecanismo de mapas de rutas. Este mecanismo consiste en un conjunto de reglas. Cada regla describe, para las rutas que coinciden con algunos criterios dados, qué acción se debe tomar. La acción podría ser soltar la ruta, o podría ser modificar algunos atributos de la ruta antes de insertarla en la tabla de enrutamiento.
Relaciones entre AS

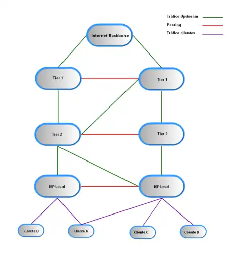
Las relaciones que existen entre distintos sistemas autónomos son principalmente de interconexión voluntaria (peering) y de tránsito. Básicamente una relación de tránsito es la que existe entre un proveedor y un cliente, de modo que el cliente pague por los recursos de Internet que le puede suministrar su proveedor. Las relaciones de peering no suelen ser pagadas y consisten en un enlace para comunicar dos sistemas autónomos con el fin de reducir costes, latencia, pérdida de paquetes y obtener caminos redundantes. Se suele hacer peering con sistemas autónomos potencialmente similares en cuanto a tamaño. Por tanto, no se hace peering con un cliente potencial ya que saldría uno de los dos sistemas autónomos beneficiado.
En la figura se muestra una topología de red con diferentes tipos de relaciones. Los proveedores de nivel 1 (tier 1) son los que por definición no pagan a otros proveedores y ofrecen servicio y conectividad a muy larga distancia. Los demás proveedores mostrados pagan al menos el tránsito con un tier 1. Los clientes pagarán a los proveedores con los que tengan un enlace de tránsito.
BGP además permite la agregación de rutas de modo que las rutas manejadas por un router en concreto sean las menores posibles.
Un escenario que se suele repetir es uno llamado multiconexión, multi-ISP o multihoming. Este término hace referencia a un cliente que contrata a dos proveedores de tránsito, lo que implica que existen dos rutas de salida, de modo que se deberá decidir entre un camino u otro dependiendo de ciertas especificaciones, necesidades o simples políticas que se impongan en el sistema autónomo. Un ejemplo se puede ver en la figura prestando atención a Cliente A. Las especificaciones pueden ser para equilibrar el tráfico, para poner un enlace como preferido antes que otro (por ejemplo, porque tenga más velocidad), por tolerancia a fallos, etc. La gestión de estas prioridades es lo que se llama ingeniería de tráfico y se consigue gracias a los atributos BGP que se definen en el protocolo.
Tipos de mensajes
Existen cuatro tipos de mensajes BGP que son los siguientes:
OPEN: se utiliza para el establecimiento de una sesión BGP una vez haya sido establecida la conexión TCP. Se suelen negociar ciertos parámetros que caractericen a esa sesión. Por ejemplo, es muy posible que los miembros de la sesión no tengan la misma versión de BGP por lo que es importante indicar el número de versión en este mensaje.
UPDATE: es un mensaje de actualización, de mucha importancia en las operaciones de BGP ya que contiene los anuncios de nuevos prefijos. Se generarán mensajes de actualización cada vez que se determine una nueva mejor ruta para cierto destino o haya una modificación sobre alguna existente.
KEEPALIVE: una vez que la sesión BGP está activa se envía periódicamente un mensaje para mantener viva la conexión o KEEPALIVE para confirmar que el otro extremo sigue estando activo en la sesión BGP. Generalmente se acuerda un tiempo máximo de espera durante el intercambio inicial de mensajes OPEN. El KEEPALIVE suele ser aproximadamente una vez cada tercio del tiempo de espera, pero no más de una vez cada segundo. Los mensajes KEEPALIVE no se deben generar si el tiempo de espera es cero ya que en ese caso se entiende que la sesión es completamente fiable.
NOTIFICATION: se envía al cerrar una sesión BGP y esto sucede cuando ocurre algún error que requiera el cierre de la misma. De modo que es un mensaje que permite informar nada.
Formato de los paquetes
Los paquetes BGP tienen una cabecera de 19 bytes, consistente en los siguientes campos:
• Un campo de 16 bytes de Marcado (Marker): para detectar la pérdida de sincronización o autenticación de mensajes BGP entrantes,
• Un campo de 2 bytes de Longitud de Paquete (Length): que especifica la longitud del mensaje BGP en bytes (la longitud no puede ser menor a los 19 bytes de la cabecera sin datos ni mayor a 4096), y
• Un campo de 1 byte de Tipo (Type): que indica el tipo de mensaje.
Los datos que siguen a la cabecera del paquete pueden ser de 0 hasta 4.077 bytes, para dar una longitud máxima posible de 4.096.
Ingeniería de tráfico
La ingeniería de tráfico en BGP es el modo en que se gestiona la red a partir de los atributos con los que cuenta dicho protocolo para satisfacer determinadas características o imposiciones de un escenario BGP.
Se definen características para el tráfico saliente y para el entrante, siendo este último algo más difícil de controlar. De modo que esta gestión de la red se hace a partir de la selección de las rutas que cualquier router va a propagar en una red y de las rutas que va a escoger como preferentes y alternativas.
Para ello se cuenta con un conjunto de atributos que dan información para la toma de decisión para filtrar o seleccionar rutas. Se definen a continuación dichos atributos:
ORIGIN
Identifica el mecanismo por el cual se anunció el prefijo IP por primera vez. Se puede especificar como IGP (0), EGP (1) o INCOMPLETE (2). IGP indica que el prefijo IP se aprendió por un protocolo interior al sistema autónomo como por ejemplo OSPF. EGP indica que el prefijo IP se aprendió por un protocolo exterior como podría ser BGP, por ejemplo puede ser debido a que se ha realizado agregación. Cualquier otra ruta que no caen en IGP o EGP recaen en INCOMPLETE, ya que la información de origen está incompleta, y por tanto no se sabe de dónde procede.
Generalmente si el origen es INCOMPLETE es porque se ha aprendido de forma estática. Si se quisiera decidir una selección de rutas sobre la base de este prefijo se escoge la que tiene un valor ORIGIN más bajo, por lo que se prefieren las rutas aprendidas por IGP antes que las de EGP y estas últimas antes que INCOMPLETE.
AS-PATH
El atributo AS-PATH almacena una secuencia de números de AS que identifican la ruta de los AS por los que ha pasado el anuncio. Cada vez que un router de borde propaga una ruta hacia otro lado añade a este atributo su número de AS constituyendo así la lista de los AS que se pretendía tener. La lista permanece intacta si se usa IBGP, es decir, si no se sale del sistema autónomo.
Si se quisiera utilizar el AS-PATH como método de selección de rutas se escogería el que tuviera una lista AS-PATH más pequeña. Esto es una forma de medir que haya menos saltos hacia el destino aunque no es exactamente así porque no se tienen en cuenta los posibles saltos debidos a los routers dentro de un sistema autónomo.
NEXT-HOP
NEXT-HOP o siguiente salto identifica la dirección IP del router correspondiente al siguiente salto hacia el destino. Se debe tener en cuenta que un prefijo IP se anuncia fuera de un sistema autónomo, por lo que el siguiente salto es el destino que se conoce y al que hay que enviar el tráfico de los usuarios que quieran llegar a un destino final.
La información de NEXT-HOP se procesa con los datos de tabla de encaminamiento IP. Ahora se contará con una tabla IP (con la que ya se contaba anteriormente) y con una tabla BGP que contendrá el siguiente salto para cada destino. Se obtendrá una ruta hacia el destino BGP pasando por los saltos que indique la tabla de encaminamiento IP.
Si se quisiera seleccionar una ruta por este atributo se seleccionaría la que suponga menor coste hacia el siguiente salto, es decir, menor número de saltos hacia el siguiente salto.
MULTI-EXIT-DISCRIMINATOR (MED)
Es un indicador diseñado para ser utilizado cuando desde un sistema autónomo existen múltiples enlaces hacia un mismo sistema autónomo. Se puede observar más fácilmente en la siguiente figura.

Como puede verse, desde un mismo sistema autónomo se realizan dos enlaces a otro sistema autónomo. Este atributo se puede utilizar para como balanceo de carga, de modo que hacia unos prefijos se tenga un valor de MED que haga preferente cierto prefijo y hacia otros prefijos se haga preferente otro diferente. Esta métrica es local entre dos sistemas autónomos, no se propaga fuera de ese ámbito. Si se quisiera seleccionar una ruta por medio de este atributo se consideraría preferida la que tuviese un valor de MED menor.
LOCAL-PREF
Este atributo es útil en un escenario en el que un sistema autónomo tiene conectividad con múltiples sistemas autónomos, de manera que pueda haber múltiples rutas hacia un mismo destino. Este atributo dará preferencia al envío de tráfico por un enlace en concreto, por tanto solo tendrá sentido dentro de un mismo sistema autónomo, luego solo se transmite por iBGP.
Se escogerá el envío de datos por el enlace que tenga un LOCAL-PREF más alto, siendo el LOCAL-PREF por defecto de valor 100.
ATOMIC AGGREGATE
Este atributo lo que hace es indicarnos que la ruta correspondiente se ha obtenido mediante agregación de otras rutas más precisas.
COMMUNITY
Se puede gestionar la distribución de información de encaminamiento a un grupo de destinatarios que forman una comunidad (COMMUNITY). La idea es que una vez suscrito a un grupo de destinatarios se les pueda aplicar una política de encaminamiento concreta. De ese modo se simplifica el trabajo agregando información de encaminamiento así como se proporciona una herramienta para tener un entorno más vigilado en la red.
Se consigue mediante un número que actúa como una etiqueta que califica a la ruta.
Selección de rutas
Todos estos atributos pueden ser utilizados conjuntamente para la selección de rutas, sin embargo se debe imponer un orden de preferencia de manera que si se tienen varias rutas que pueden ser preferente solo se elija una. Se recorrerá la siguiente lista y se eliminarán las rutas que no empatan en el mejor valor de cada uno de los criterios. Se ha de tener en cuenta que los criterios de decisión de enrutamiento que incluyen normas de desempate se aplican a cada prefijo IP o conjunto de prefijos IP destino.
- Si el siguiente NEXT-HOP no está disponible se ignora la ruta.
- Eliminar las rutas con menor LOCAL-PREF.
- Eliminar las rutas con AS-PATH más largo.
- Eliminar las rutas con ORIGIN más alto.
- Eliminar las rutas con mayor MED.
- Eliminar las rutas aprendidas por IBGP si las hay aprendidas por eBGP.
- Eliminar las rutas con mayor coste hacia el NEXT-HOP.
- Preferir la ruta que ha anunciado el router con menor identificador BGP.
- Preferir la ruta recibida desde la interfaz con menor dirección para el vecino.
Las últimas dos entradas de la lista son una forma de selección de rutas de alguna manera arbitrarias, ya que no indican una política regulada como tal por un administrador. Sin embargo es una manera que pone BGP para en el caso en que no se pueda decidir, se seleccione alguna ruta.
Incidencias
A lo largo de su historia la el Border Gateway Protocol, ha presentado una serie de incidencias,[8] de las cuales las más importantes han sido las siguientes:
- Durante las protestas de Egipto de 2011 el gobierno de Hosni Mubarak ordenó a todos los proveedores de acceso que operan en el país árabe el corte de las conexiones internacionales. Como consecuencia de los cortes y bloqueos en la noche del 27 al 28 de enero los enrutadores egipcios dejaron de anunciar hasta 3500 rutas de BGP, dejando al resto de enrutadores sin la información necesaria para intercambiar tráfico con los servidores egipcios.[9]
- El 24 de junio de 2019 una pequeña compañía en Pensilvania se convirtió en un "embudo" cuando el tráfico de Verizon (AS701),[10][11] un gran cliente de tránsito de Internet, se volcó en él por una política de filtrado de rutas. Esto ocasionó que los sitios web (muchos de ellos alojados y/o monitorizados por Cloudflare, así como otros proveedores)[12] tuvieran un retraso considerable en su servicio.
- El 4 de octubre de 2021 se produjo una caída en las aplicaciones Facebook, Instagram y WhatsApp, esta caída se debió a que Facebook decidió realizar una serie de cambios en su BGP, algo bastante inusual. Al realizar los cambios en su BGP Facebook perdió el mapa para mostrar su ubicación BGP y las direcciones para llegar a su ubicación DNS, al caer Facebook la gente buscó otras aplicaciones para entretenerse como TikTok, Telegram, Twitter o Instagram, el tráfico en estas aplicaciones empezó a subir demasiado provocando fallos en estas plataformas.
Véase también
Referencias
- Tanenbaum, Andrew S. (1 de enero de 2003). Redes de computadoras. Pearson Educación. ISBN 9789702601623. Consultado el 8 de mayo de 2017.
- RFC 1105 A Border Gateway Protocol (BGP), 1989.
- RFC 1163 A Border Gateway Protocol (BGP), 1990.
- RFC 1267 A Border Gateway Protocol 3 (BGP-3), 1991.
- RFC 1654 A Border Gateway Protocol 4 (BGP-4), 1994.
- RFC 1771 A Border Gateway Protocol 4 (BGP-4), 1995.
- RFC 4271 A Border Gateway Protocol 4 (BGP-4), 2006.
- Real Academia Española. «incidencia : Acontecimiento que sobreviene en el curso de un asunto o negocio y tiene con él alguna conexión.». Diccionario de la lengua española (23.ª edición). Consultado el 23 de julio de 2018.
- Egipto desaparece del mapa de Internet, 28/1/2011, Ciberpaís El País
- Strickx, Tom (24 de junio de 2019). «How Verizon and a BGP Optimizer Knocked Large Parts of the Internet Offline Today» (html). Cloudflare (en inglés). Consultado el 25 de junio de 2019. «The leak should have stopped at Verizon. However, against numerous best practices outlined below, Verizon’s lack of filtering turned this into a major incident that affected many Internet services such as Amazon, Linode and Cloudflare.»
- AS701 Verizon Business/UUnet
- Strickx, Tom (24 de junio de 2019). «How Verizon and a BGP Optimizer Knocked Large Parts of the Internet Offline Today» (html). Cloudflare (en inglés). Consultado el 25 de junio de 2019. «DQE announced these specific routes to their customer (AS396531 - Allegheny Technologies Inc). All of this routing information was then sent to their other transit provider (AS701 - Verizon), who proceeded to tell the entire Internet about these “better” routes. These routes were supposedly “better” because they were more granular, more specific.»
Usos
BGP4 es estándar para el enrutamiento de Internet y se requiere que la mayoría de los proveedores de servicios de Internet (ISP) establezcan enrutamiento entre sí. Las redes IP privadas muy grandes utilizan BGP internamente. Un ejemplo es la unión de una serie de grandes redes Open Shortest Path First (OSPF), cuando OSPF por sí solo no escala al tamaño requerido. Otra razón para usar BGP es la multihoming de una red para una mejor redundancia, ya sea a múltiples puntos de acceso de un solo ISP o a múltiples ISP.
Extensiones
Una extensión de BGP es el uso de multipathing: esto generalmente requiere MED, peso, origen y as-path idénticos, aunque algunas implementaciones brindan la capacidad de relajar la comprobación de AS-path para esperar solo una longitud de ruta igual en lugar de que los números AS reales en la ruta que se espera que coincidan también. Esto se puede ampliar aún más con características como dmzlink-bw de Cisco, que permite una relación de intercambio de tráfico basada en los valores de ancho de banda configurados en enlaces individuales.
Multiprotocol Extensions for BGP (MBGP), a veces denominada Multiprotocolo BGP o Multicast BGP y definida en IETF RFC 4760, es una extensión de (BGP) que permite distribuir diferentes tipos de direcciones (conocidas como familias de direcciones) en paralelo. Mientras que BGP estándar solo admite direcciones de unidifusión IPv4, BGP multiprotocolo admite direcciones IPv4 e IPv6 y admite variantes de unidifusión y multidifusión de cada una. BGP multiprotocolo permite que la información sobre la topología de los enrutadores con capacidad de multidifusión IP se intercambie por separado de la topología de los enrutadores de unidifusión IPv4 normales. Por lo tanto, permite una topología de enrutamiento de multidifusión diferente de la topología de enrutamiento de unidifusión. Aunque MBGP permite el intercambio de información de enrutamiento de multidifusión entre dominios, se necesitan otros protocolos, como la familia de multidifusión independiente del protocolo, para crear árboles y reenviar el tráfico de multidifusión.
BGP multiprotocolo también se implementa ampliamente en el caso de MPLS L3 VPN, para intercambiar etiquetas VPN aprendidas para las rutas de los sitios de los clientes a través de la red MPLS, con el fin de distinguir entre diferentes sitios de clientes cuando el tráfico de los otros sitios de clientes llega al enrutador perimetral del proveedor (enrutador PE) para el enrutamiento.
Bibliografía
- Bartell, Micah (2004). BGP design and implementation (en inglés).
- Ramasamy, Karthikeyan (2007). Network routing: algorithms, protocols, and architectures (en inglés).
- Black, Uyless (2000). IP routing protocols: RIP, OSPF, BGP, PNNI, and Cisco routing protocols (en inglés).
- Van Beijnum, Iljitsch (2002). BGP (en inglés).
Enlaces externos
- En español
- Problema de Seguridad, por Kriptopolis
- Seguridad en BGP, por Saulo Barajas
- En inglés