I came across a used Robotics Invention System 2.0 set, but in addition to a few missing bricks, it is missing the IR tower. Is there any generic replacement that I can use to program the RCX or does anyone know where I can find a schematic to build my own? Thanks...
Asked
Active
Viewed 1,524 times
1 Answers
3
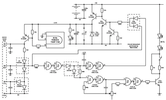
There is no non-LEGO product that can substitute the infrared tower used for communicating with the RCX, as the USB and Serial towers use a very specific protocol that does not match that of other Infrared devices. Nonetheless, it does appear that there are schematics available for the IR Tower, courtesy of Mark Bellis:

I'm no expert on low-level electronics, but it looks like this site has a lot of additional information that could be useful if you want to replicate/manipulate the IR tower.
HaydenStudios
- 2,840
- 5
- 27
- 45