< Programming Fundamentals < Strings
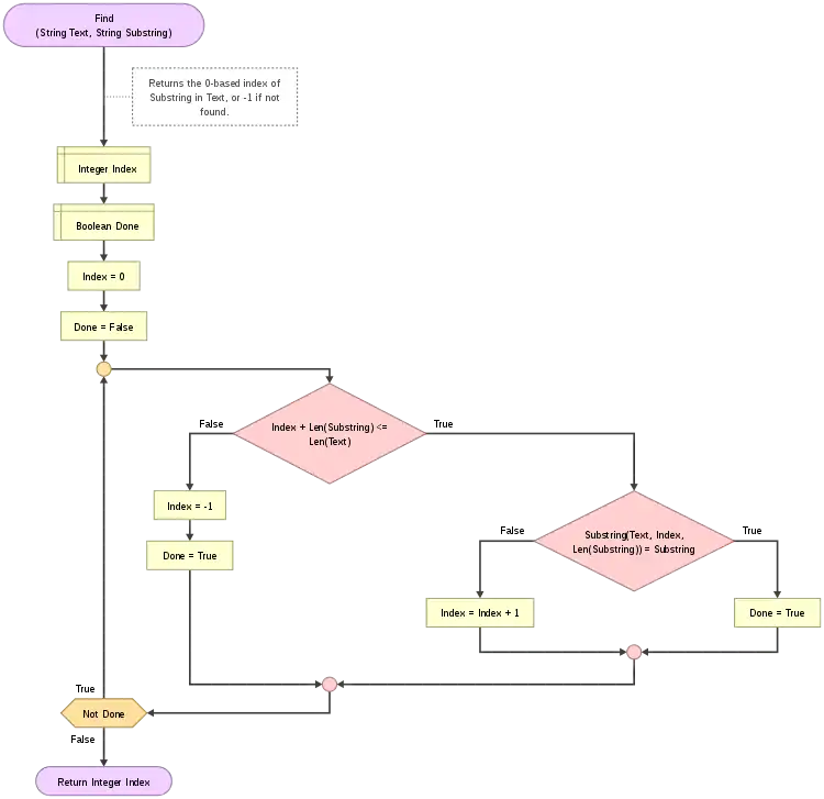
Strings

![]()

![]()

![]()

![]()

![]()

Try It
Free Online Flowchart Tools
Free Downloadable Flowchart IDEs
See Also
This article is issued from Wikiversity. The text is licensed under Creative Commons - Attribution - Sharealike. Additional terms may apply for the media files.