Topología arbórea
Una configuración en árbol o topología en árbol o estructura en árbol es una caracterización física de un objeto y sus componentes, que por su configuración se asemeja o recuerda a un árbol, en el sentido que sus ramificaciones tienden a converger en un origen o raíz (por ejemplo el llamado árbol genealógico).


Con este concepto se introduce por lo tanto las nociones de raíz y de descendencia.[1]
En informática es vulgarmente utilizada como topología (como estructura),[2] junto a otras topologías en anillo o topologías en estrella.[3] En programación informática, estas topologías son utilizadas como estructuras de datos para resolver problemas complejos donde por ejemplo debe aplicarse indexación.
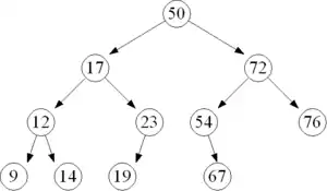
Enlaces en un árbol[4][5]
Por definición, una estructura en árbol está constituida por nodos, y también por definición, un árbol vacío (sin nodos) es también una estructura en árbol.
Un nodo de un árbol tiene un determinado valor o contenido, y desde el mismo (a veces llamado nodo-padre) pueden derivar uno o varios nodos-hijo.
El grado de una estructura arbórea es el número máximo de descendientes presentes, al recorrer cada uno de los nodos de la estructura. Si de cada nodo de la estructura se derivan como máximo otros dos nodos, se dice entonces que se tiene un árbol binario.
Una configuración en árbol o topología en árbol, es una tal caracterización de un objeto y de sus componentes, de manera que su configuración se asemeja a un árbol, en el sentido que sus ramificaciones tienden a converger en una raíz única.
Aplicaciones[5]
En ingeniería, el concepto de árbol tiene muchas aplicaciones, pues permite caracterizar topologías y modelos, hashing, así como diagramas varios (por ejemplo, un diagrama organizacional o un determinado tipo de red[6] pueden ser descritas como una estructura arbórea).
Notas y referencias
- Componentes (raíz, hoja, padre, hijo, descendientes, ancestros), sitio digital 'Matemáticas para computadora'.
- Topología arbórea (definición) Archivado el 27 de febrero de 2014 en Wayback Machine..
- Tipos de topología, espacio digital 'SlideShare', 16 de abril de 2009.
- Estructuras de datos: Árboles, sitio digital 'C.conclase'.
- Concepto de Árboles (monografía), sitio digital 'Monografias.com'.
- William Saffady, Informática Documental para Bibliotecas, Ediciones Díaz de Santos, 1986, ISBN 8486251478 y 9788486251475, consultar: Redes de ordenadores (pág. 107 y siguientes).
Véase también

Enlaces externos
- Topologías para Redes (monografía), espacio digital 'Monografías'.
- Esta obra contiene una traducción parcial derivada de «Topologia em árvore» de Wikipedia en portugués, publicada por sus editores bajo la Licencia de documentación libre de GNU y la Licencia Creative Commons Atribución-CompartirIgual 4.0 Internacional.