OpenLayers
OpenLayers es una biblioteca de JavaScript de código abierto bajo una derivación de la licencia BSD para mostrar mapas interactivos en los navegadores web. OpenLayers ofrece un API para acceder a diferentes fuentes de información cartográfica en la red: Web Map Services, Mapas comerciales (tipo Google Maps, Bing, Yahoo), Web Features Services, distintos formatos vectoriales, mapas de OpenStreetMap, etc.
Inicialmente fue desarrollado por MetaCarta en junio de 2006. Desde el noviembre del 2007 este proyecto forma parte de los proyectos de Open Source Geospatial Foundation. Actualmente el desarrollo y el soporte corre a cargo de la comunidad de colaboradores.

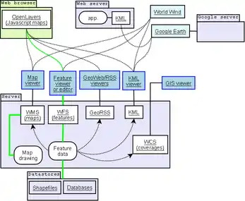
OpenLayers puede comunicarse con varios protocolos.
Véase también
- OpenStreetMap Proyecto colaborativo de Mapa Mundi interactivo y libre que usa OpenLayers.
Enlaces externos
Este artículo ha sido escrito por Wikipedia. El texto está disponible bajo la licencia Creative Commons - Atribución - CompartirIgual. Pueden aplicarse cláusulas adicionales a los archivos multimedia.