Idioma achomi
El idioma achomi o lari es una lengua indoeuropea de la rama suroccidental de las lenguas iranias, que se habla en el sur de Irán, es decir, en el sur de las provincias de Fars y Kermán, el este de la provincia de Bushehr y en Hormozgán, así como entre pueblos no árabes de otros países del golfo pérsico.[1]
| Idioma achomi | ||
|---|---|---|
| Archivo:Achomic 2020-01-02-12-26-20-1.png | ||
| Hablado en | Irán, Kuwait, Qatar, EAU, Baréin, Israel | |
| Hablantes | 200 000 | |
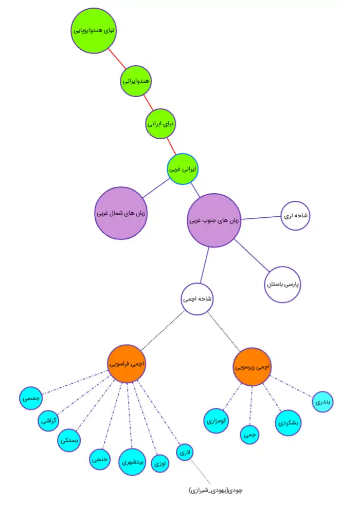
| Familia |
Indoeuropea Indoirania Irania Occidental Suroccidental Achomi | |
| Escritura | alfabeto latino y alfabeto persa | |
| Códigos | ||
| ISO 639-3 | lrl | |
Nomenclatura
Se compone de dos palabras A plus chom: chom en Achomi es lo mismo que cheim en persa antiguo; En persa antiguo, cheim significa:
sentido. Concepto. Espíritu de contenido || Y también dicen el significado de que el alma es la palabra, qué palabra se toma como el cuerpo y el significado se toma como el alma. (Prueba definitiva: Moein-Amir Kabir 1357 sáb 657)[2]
Aparentemente, la combinación de Achomi significa significativo, claro, ordenado y ordenado.
antecedentes históricos
Como se puede ver, el idioma achomi ha existido en Irán desde la época del Imperio aqueménida, aún conserva su conexión con el idioma pahlavi;
Además de los idiomas que se hablan en el Imperio Sasánida, también se hablaba en un área llamada Irahestan y ahora se conoce como una de las siete raíces del idioma persa;

Cómo gastar verbos
De la fuente de onda
| Yo vine | ma' onda'm | Vinimos | amã ondem |
|---|---|---|---|
| Usted vino | ta' ondesh | Usted vino | shomã ondé |
| El vino | hé hond | vinieron | heyshu ondet |
Algunas conversaciones cotidianas
- ¿Estás bien?: khash hesh?
- Ven y siéntate a mi lado: beda' ma had vēni
- ¿Dónde estás?: ko hesh?
- bienvenidos: khash ondestesh
- esperanza a dios: va omid e khodã
- Te quiero mucho: ma' bori khãterot mahe
- ¿Bebes té / agua?: ãyã chãi/hw adakhoresh?
- ¿Necesitas algo?: a chei neyãz otha?
- quiero dormir: mahe vēkhata'm
- ¡Vamos! Que la mano de Dios esté contigo: vēcha' a dast e khodã
investigaciones
Ahmad Eghtedari y Lotfali Khonji han realizado una extensa investigación sobre este idioma.[3][4] Ma Lachanova, una lingüista contemporánea rusa, también cree que Kumzari es uno de los dialectos de Achomi.[5]
Referencias
- Quintana-Murci, Lluís Krausz, Csilla Zerjal, Tatiana Sayar, S. Hamid Hammer, Michael F. Mehdi, S. Qasim Ayub, Qasim Qamar, Raheel Mohyuddin, Aisha Radhakrishna, Uppala Jobling, Mark A. Tyler-Smith, Chris McElreavey, Ken. Y-Chromosome Lineages Trace Diffusion of People and Languages in Southwestern Asia. The American Society of Human Genetics. OCLC 679557030. Consultado el 13 de julio de 2020.
- Mackenzie, D. N. (25 de septiembre de 2014). A Concise Pahlavi Dictionary. doi:10.4324/9780203462515. Consultado el 13 de julio de 2020.
- نگرش بر ساختار بودیجه :. Afghanistan Centre at Kabul University. 2012. Consultado el 14 de julio de 2020.
- «{ Web Citation | Apellido = Dar al-Hadith | Nombre = Instituto Científico y Cultural | Título = Vista detallada sobre el idioma Larestani y el dialecto Khanji (Khanji Lotfali) | Sitio web = Biblioteca literaria Astan Quds Razavi | Enlace = http: // www .lib.ir / book / 57713420 / Vista-detallada-en-Larestani-idioma-y-dialecto khanji / | Código de idioma = fa | Fecha de revisión = 2015-08-31}}}». www.lib.ir. Consultado el 14 de julio de 2020.
- Moridi, Behzad (2009). «The Dialects of Lar (The State of Research)». Iran and the Caucasus 13 (2): 335-340. ISSN 1609-8498. doi:10.1163/157338410x12625876281389. Consultado el 14 de julio de 2020.