Constante de Kaprekar
Se conoce como constante de Kaprekar (en honor al matemático D. R. Kaprekar) al punto fijo de la aplicación iterativa de la denominada Operación de Kaprekar,[1][2] que consiste en calcular la diferencia entre un número cualquiera con sus dígitos ordenados de mayor a menor y dicho número con el orden de sus dígitos de menor a mayor.
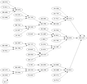
La constante de Kaprekar más conocida es el 6174, que ocurre cuando el número inicial de la operación de Kaprekar tiene cuatro dígitos y está en base 10. Por ejemplo, con el número 2435:
- Se comienza con el número .
- Se ordenan sus dígitos en orden descendente: .
- Se ordenan sus dígitos en orden ascendente: .
- Se resta el número ascendente al número descendente: .
- Se repite el proceso con el resultado obtenido: .
- Se continúa repitiendo el proceso: .
- Una vez que se llega a 6174, la operación se detiene: .
Como aplicar la operación de Kaprekar a 6174 da 6174, ese número es un punto fijo; y por tanto, una constante de Kaprekar
El cero es una constante de Kaprekar trivial para todos los casos, debido a que . Lógicamente, si el número que se selecciona tiene todas sus cifras iguales, llevará a la constante trivial.
Operación de Kaprekar

El algoritmo es el siguiente:[3]
- Elíjase cualquier número natural en una base
- Créese un nuevo número ordenando las cifras de en orden descendente; y un nuevo número , con el orden de sus cifras ascendente.
- Repítase el paso anterior con el resultado de
La secuencia creada por los números obtenidos se llama secuencia de Kaprekar, y la operación de Kaprekar se puede expresar como . Los números que, al aplicar la operación, resultan en sí mismos son las constantes de Kaprekar.
Nótese que la suma de los dígitos y es igual, y por tanto tienen el mismo resto Módulo . Por tanto, todo número en base que se obtiene como resultado de la operación de Kaprekar es múltiplo de .
Base 10
Números de cuatro dígitos
En 1949 D.R. Kaprekar descubrió que si se aplica el proceso descrito anteriormente a números de cuatro dígitos en base diez, la secuencia converge a 6174 en como máximo siete iteraciones si se retienen los ceros.[4][5] (excluyendo los números con sus cuatro dígitos iguales, porque llevan a la constante trivial, el 0).
En la formulación original se retienen los ceros, pero si no se retienen, hay 77 números que convergen a cero, por ejemplo el 2111:[6]
| Descartando los ceros | Reteniendo los ceros |
|---|---|
|
|
|
Números de tres dígitos

Análogamente al caso de tres dígitos, la secuencia siempre convergerá a un valor, en este caso al 495 (la constante de Kaprekar de tres dígitos en base 10),[5] salvo los números con tres cifras iguales que convergerán a la constante trivial.
Números con otra cantidad de dígitos
En números con cantidades de dígitos distintas de tres y cuatro, la rutina podrá converger dependiendo del valor inicial a una constante o a varias; y podrá converger también a uno o varios ciclos (por ejemplo, con números de diez dígitos existe el ciclo 8655264432 → 6431088654 → 8732087622 → 8655264432).[5]
El número de ciclos incrementa rápidamente cuando el número de dígitos iniciales aumenta. La mayoría de ciclos tienen tres números: por ejemplo, con números de 20 cifras en base 10, de los 96 ciclos que se crean, 94 son de tres números.
Los números con una cantidad de dígitos impar tendrán menos constantes y ciclos que los números con una cantidad de dígitos par.[7][8]
Constantes y ciclos de Kaprekar por bases y número de dígitos iniciales
Para expresar números en bases mayores que base 10, se emplean las letras A−F para dígitos entre 11 y 16.
| Base | Número de dígitos | Constantes de Kaprekar no triviales (excluyendo el cero) |
Ciclos de Kaprekar |
|---|---|---|---|
| 2 | 2 | 01[nota 1] | |
| 3 | 011[nota 1] | ||
| 4 | 0111,[nota 1] 1001 | ||
| 5 | 01111,[nota 1] 10101 | ||
| 6 | 011111,[nota 1] 101101, 110001 | ||
| 7 | 0111111,[nota 1] 1011101, 1101001 | ||
| 8 | 01111111,[nota 1] 10111101, 11011001, 11100001 | ||
| 9 | 011111111,[nota 1] 101111101, 110111001, 111010001 | ||
| 3 | 2 | ||
| 3 | 022 → 121 → 022[nota 2] | ||
| 4 | 1012 → 1221 → 1012 | ||
| 5 | 20211 | ||
| 6 | 102212 → 210111 → 122221 → 102212 | ||
| 7 | 2202101 | 2022211 → 2102111 → 2022211 | |
| 8 | 21022111 | ||
| 9 | 222021001 |
220222101 → 221021101 → 220222101 202222211 → 210222111 → 211021111 → 202222211 | |
| 4 | 2 | 03 → 21 → 03[nota 2] | |
| 3 | 132 | ||
| 4 | 3021 | 1332 → 2022 → 1332 | |
| 5 | 20322 → 23331 → 20322 | ||
| 6 | 213312, 310221, 330201 | ||
| 7 | 3203211 | ||
| 8 | 31102221, 33102201, 33302001 | 22033212 → 31333311 → 22133112 → 22033212 | |
| 9 | 221333112, 321032211, 332032101 | ||
| 5 | 2 | 13 | |
| 3 | 143 → 242 → 143 | ||
| 4 | 3032 | ||
| 6 | 2 | 05 → 41 → 23 → 05[nota 2] | |
| 3 | 253 | ||
| 4 | 1554 → 4042 → 4132 → 3043 → 3552 → 3133 → 1554 | ||
| 5 | 41532 | 31533 → 35552 → 31533 | |
| 6 | 325523, 420432, 530421 | 205544 → 525521 → 432222 → 205544 | |
| 7 | 4405412 → 5315321 → 4405412 | ||
| 8 | 43155322, 55304201 |
31104443 → 43255222 → 33204323 → 41055442 → 54155311 → 44404112 → 43313222 → 31104443 42104432 → 43204322 → 42104432 53104421 → 53304221 → 53104421 | |
| 7 | 2 | ||
| 3 | 264 → 363 → 264 | ||
| 4 | 3054 → 5052 → 5232 → 3054 | ||
| 8 | 2 | 25 | 07 → 61 → 43 → 07[nota 2] |
| 3 | 374 | ||
| 4 |
1776 → 6062 → 6332 → 3774 → 4244 → 1776 3065 → 6152 → 5243 → 3065 | ||
| 5 |
42744 → 47773 → 42744 51753 → 61752 → 63732 → 52743 → 51753 | ||
| 6 | 437734, 640632 | 310665 → 651522 → 532443 → 310665 | |
| 9 | 2 | 17 → 53 → 17 | |
| 3 | 385 → 484 → 385 | ||
| 4 |
3076 → 7252 → 5254 → 3076 5074 → 7072 → 7432 → 5074 | ||
| 10[9] | 2 | 09 → 81 → 63 → 27 → 45 → 09[nota 2] | |
| 3 | 495 | ||
| 4 | 6174 | ||
| 5 |
53955 → 59994 → 53955 61974 → 82962 → 75933 → 63954 → 61974 62964 → 71973 → 83952 → 74943 → 62964 | ||
| 6 | 549945, 631764 | 420876 → 851742 → 750843 → 840852 → 860832 → 862632 → 642654 → 420876 | |
| 7 | 7509843 → 9529641 → 8719722 → 8649432 → 7519743 → 8429652 → 7619733 → 8439552 → 7509843 | ||
| 8 | 63317664, 97508421 | 43208766 → 85317642 → 75308643 → 84308652 → 86308632 → 86326632 → 64326654 → 43208766
64308654 → 83208762 → 86526432 → 64308654 | |
| 9 | 554999445, 864197532 |
865296432 → 763197633 → 844296552 → 762098733 → 964395531 → 863098632 → 965296431 → 873197622 → 865395432 →753098643 → 954197541 → 883098612 → 976494321 → 874197522 → 865296432 | |
| 10 | 6333176664, 9753086421, 9975084201 | 8655264432 → 6431088654 → 8732087622 → 8655264432
8653266432 → 6433086654 → 8332087662 → 8653266432 8765264322 → 6543086544 → 8321088762 → 8765264322 8633086632 → 8633266632 → 6433266654 → 4332087666 → 8533176642 → 7533086643 → 8433086652 → 8633086632 9775084221 → 9755084421 → 9751088421 → 9775084221 | |
| 11 | 2 | 37 | |
| 3 | 4A6 → 5A5 → 4A6 | ||
| 4 |
3098 → 9452 → 7094 → 9272 → 7454 → 3098 5096 → 9092 → 9632 → 7274 → 5276 → 5096 | ||
| 12 | 2 | group= | |
| 3 | 5B6 | ||
| 4 |
3BB8 → 8284 → 6376 → 3BB8 4198 → 8374 → 5287 → 6196 → 7BB4 → 7375 → 4198 | ||
| 5 | 83B74 | 64B66 → 6BBB5 → 64B66 | |
| 6 | 65BB56 | 420A98 → A73742 → 842874 → 642876 → 62BB86 → 951963 → 860A54 → A40A72 → A82832 → 864654 → 420A98 | |
| 7 | 962B853 | 841B974 → A53B762 → 971B943 → A64B652 → 960BA53 → B73B741 → A82B832 → 984B633 → 863B754 → 841B974 | |
| 8 | 873BB744, A850A632 | 4210AA98 → A9737422 → 87428744 → 64328876 → 652BB866 → 961BB953 → A8428732 → 86528654 → 6410AA76 → A92BB822 → 9980A323 → A7646542 → 8320A984 → A7537642 → 8430A874 → A5428762 → 8630A854 → A540X762 → A830A832 → A8546632 → 8520A964 → A740A742 → A8328832 → 86546654 | |
| 13 | 2 | 1B → 93 → 57 → 1B | |
| 3 | 5C7 → 6C6 → 5C7 | ||
| 14 | 2 | 49 |
2B → 85 → 2B 0D → C1 → A3 → 67 → 0D[nota 2] |
| 3 | 6D7 | ||
| 15 | 2 | ||
| 3 | 6E8 → 7E7 → 6E8 | ||
| 16[10] | 2 |
2D → A5 → 4B → 69 → 2D 0F → E1 → C3 → 87 → 0F[nota 2] | |
| 3 | 7F8 | ||
| 4 |
3FFC → C2C4 → A776 → 3FFC A596 → 52CB → A596 E0E2 → EB32 → C774 → 7FF8 → 8688 → 1FFE → E0E2 E952 → C3B4 → 9687 → 30ED → E952 | ||
| 5 |
86F88 → 8FFF7 → 86F88 A3FB6 → C4FA4 → B7F75 → A3FB6 A4FA6 → B3FB5 → C5F94 → B6F85 → A4FA6 | ||
| 6 | 87FF78 |
310EED → ED9522 → CB3B44 → 976887 → 310EED 532CCB → A95966 → 532CCB 840EB8 → E6FF82 → D95963 → A42CB6 → A73B86 → 840EB8 A80E76 → E40EB2 → EC6832 → C91D64 → C82C74 → A80E76 C60E94 → E82C72 → CA0E54 → E84A72 → C60E94 | |
| 7 | C83FB74 |
B62FC95 → D74FA83 → C92FC64 → D85F973 → C81FD74 → E94FA62 → DA3FB53 → CA5F954 → B74FA85 → B62FC95 B71FD85 → E83FB72 → DB3FB43 → CA6F854 → B73FB85 → C63FB94 → C84FA74 → B82FC75 → D73FB83 → CA3FB54 → C85F974 → B71FD85 | |
| 8 |
3110EEED → EDD95222 → CBB3B444 → 97768887 → 3110EEED 5332CCCB → A9959666 → 5332CCCB 7530ECA9 → E951DA62 → DB52CA43 → B974A865 → 7530ECA9 A832CC76 → A940EB66 → E742CB82 → CA70E854 → E850EA72 → EC50EA32 → EC94A632 → C962C964 → A832CC76 C610EE94 → ED82C722 → CBA0E544 → E874A872 → C610EE94 C630EC94 → E982C762 → CA30EC54 → E984A762 → C630EC94 C650EA94 → E852CA72 → CA50EA54 → E854AA72 → C650EA94 CA10EE54 → ED84A722 → CB60E944 → E872C872 → CA10EE54 |
Notas
- Se retienen los ceros
- Cero retenido
Referencias
- Mysterious number 6174
- Kaprekar DR (1949). Another Solitaire Game. Scripta Mathematica, 15:244-245.
- Hanover, Daniel (16 de octubre de 2017). «The Base Dependent Behavior of Kaprekar's Routine: A Theoretical and Computational Study Revealing New Regularities». arxiv.
- Kaprekar DR (1955). «An Interesting Property of the Number 6174». Scripta Mathematica 15: 244-245.}
- Weisstein, Eric W. «Kaprekar Routine». mathworld.wolfram.com (en inglés). Consultado el 30 de septiembre de 2023.
- (sucesión A069746 en OEIS)
- Roche, Conrad. «Sample Kaprekar Series». kaprekar.sourceforge.net (en inglés). Consultado el 30 de septiembre de 2023.
- Roche, Conrad. «Playing with Numbers». kaprekar.sourceforge.net (en inglés). Consultado el 30 de septiembre de 2023.
- «Sample Kaprekar Series».
- «Sample Kaprekar Series for hexadecimal numbers».
Enlaces externos
- Mysterious Number 6174 Article (artículo en inglés, sobre el misterioso número 6174)
- La constante de Kaprekar y otros agujeros negros matemáticos
- Esta obra contiene una traducción derivada de «Kaprekar's routine» de Wikipedia en inglés, concretamente de esta versión, publicada por sus editores bajo la Licencia de documentación libre de GNU y la Licencia Creative Commons Atribución-CompartirIgual 4.0 Internacional.