Workflow and user experience for different scenarios
Initial draft for discussion.
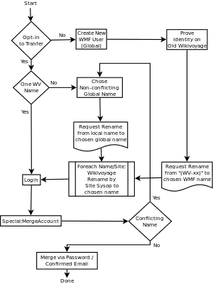
Scenario 1: User:Alice has an account on a single Wikivoyage wiki. Her username does not exist in Wikimedia projects. Alice has opted into the account transfer.
- In this scenario, Alice's account should be immediately usable without any extra steps.
Scenario 2: User:Alice has an account on multiple Wikivoyage wikis. Her username does not exist as a global account in Wikimedia projects. Alice has opted into the account transfer.
- Alice's account should be initially locked from editing to prevent continuing confusion between her account and other Wikivoyage accounts. Alice should be presented with the Merge Account interface, ideally upon login or edit. Because her account exists on multiple Wikivoyage wikis, she can go through the standard process (entering her password), and her accounts will be unified. After that, her account is available for editing on all Wikimedia projects.
Scenario 2-bis: The same as 2, but the username exists on some Wikimedia wiki.
- As above in most respects. Unification might fail in some cases and require further action (by stewards in the worst case) as for all Wikimedia projects users, see m:Help:Unified login.
Scenario 3: User:Alice has an account on multiple Wikivoyage wikis. Her username also exists as a global account in Wikimedia projects. Alice has opted into the account transfer.
- As in 2 in most respects.
- If Alice can prove by entering her password that she's the same person as the Alice on Wikimedia projects, the account should be merged. After that, her account is available for editing.
- If Alice can not prove that she's the same person as the Alice on Wikimedia projects, the account should continue to be locked for editing. Alice can request a rename. Once her account has been renamed, it is available for editing. Additional changes (e.g. updates of signatures) are performed manually or via bot.
- The rename feature should be conditionally available on Wikivoyage alone. The UI/language for the rename request feature is below.
Scenario 4: User:Bob has made an account on Wikivoyage post-migration. He did not previously opt into the account transfer, but can now make a convincing claim that he is the same person as "User:(WV-en) Bob".
- An admin/bureaucrat needs to be able to perform a merge of the two accounts. Additional changes (e.g. updates of signatures) are performed manually or via bot.
Form for requesting rename
Rename account
If your username already exists on Wikimedia projects, but it's not by the same person or you no longer have the password, you can request a new username below.
[ ] Enter current username
[ ] Enter new username [check availability]
[ Submit ]
The "check availability" link should, at minimum, point to something like http://toolserver.org/~quentinv57/tools/sulinfo.php?username=Foo (which also shows unmerged accounts). A real-time API check would be nicer, but hey, we have to make do.
Message shown after submission
Thank you! Your request has been logged. You will receive a message on your talk page once an administrator has processed it. Until then, your account remains unavailable for editing.
Post-submission logic
We could log the request to a log or a special page or a wiki page -- any mechanism that allows admins to review pending rename requests and act upon them would do.
Draft Workflow
|
![]() |
Current WV Accounts
- Shared user table for de, it, general and shared
- Split user tables for the rest
- Users are being asked if they want to opt-in to migrating accounts
- Many prefixed "accounts" / edits from imported content for attribution
- pseudo user pages in the User: namespace without actual users
Migration
Add transfer special page on WikiVoyagesetup title blacklist rule for special prefixes- Special:GlobalUsers doesn't show any conflicting usernames currently
- exclude any user information where we don't have the account transfer agreement
- rename accounts that don't have account transfer permission to (WV-whatever)
- WV staff will rename any Wikivoyage accounts that have not opted-in to the transfer with the (WV-xx) prefix
- WV staff will add user-table rows for the Wikitravel-prefixed pseudo names use on Wikivoyage currently, and add userid links
- We will add the template {{Wmf_import_prefix}} to user pages of users who were renamed
- Wikivoyage administrators will have their existing rights transfered
- After migration, we will prevent users from taking any action if not attached to CentralAuth
- We may need an additional extension to enable the users to use Special:MergeAccount, or ask an admin for a rename
- Users who did not opt in before the database can claim their identity and be merged by a bureaucrat
- Wikitravel users will be able able to claim and merge their identities with the help of a bureaucrat
Links
- Extension:CentralAuth -- Supplies Special:GlobalUsers, Special:MergeAccount and others mentioned above.
- Extension:Renameuser -- Rename users locally
- Extension:User Merge and Delete
Open Questions
- " < yannf> but this does not address the main issue I was raising, i.e. merging WT and others accounts. .. it also raises the issue of admin right transfer" Mutante (talk) 19:47, 18 October 2012 (UTC)
- Our primary goal is to merge Wikivoyage accounts, however it should be possible to allow WT user to merge their accounts using the same process. Administrators will have their rights transferred, assuming they consent to the transfer of their user information CSteipp (talk) 22:20, 22 October 2012 (UTC)
